| নং | শিরোনাম | সেবার ধাপ | কার্যকলাপ |
|---|---|---|---|
| | |||
| ১ | হাট-বাজারের চান্দিনাভিটি বন্দোবস্তের নবায়ন | দেখুন | |
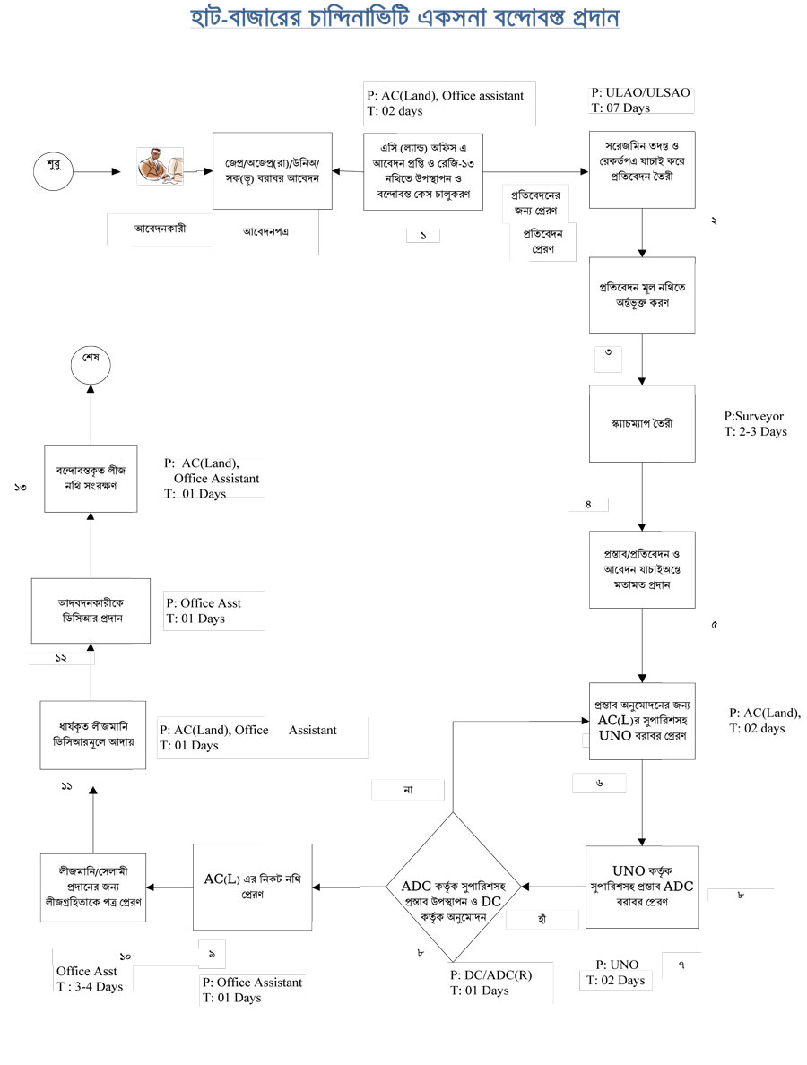
| ২ | হাট-বাজারের চান্দিনাভিটি একসনা বন্দোবস্ত প্রদান | দেখুন | |
| ৩ | অর্পিত সম্পত্তির মালিকানা পরিবর্তনসহ নবায়ন | দেখুন | |
| ৪ | অর্পিত সম্পত্তির নবায়ন | দেখুন | |
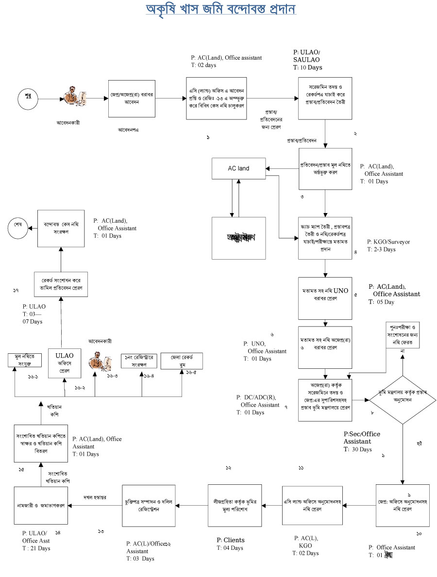
| ৫ | অকৃষি খাস জমি বন্দোবস্ত প্রদান | দেখুন | |
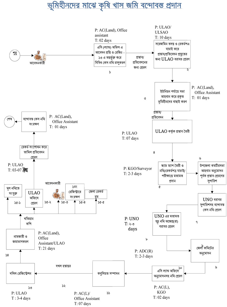
| ৬ | ভূমিহীনদের মাঝে কৃষি খাস জমি বন্দোবস্ত প্রদান | দেখুন | |
| ৭ | দেওয়ানী আদালতের রায়/ আদেশমূলে রেকর্ড সংশোধন | দেখুন | |
| ৮ | নাম জারী ও জমাভাগ কেসের আদেশের নকল প্রদান | দেখুন | |
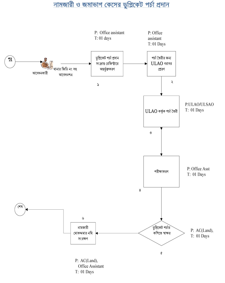
| ৯ | নাম জারী ও জমাভাগ কেসের ডুপ্লিকেট পর্চা প্রদান | দেখুন | |
| ১০ | নাম জারী ও জমাভাগ | দেখুন |